Конспект лекции: Основные структурные схемы аналоговых электронных приборов
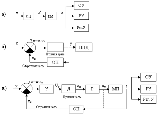
Основные структурные схемы АЭП представлены на рисунке:

Условные обозначения:
а – разомкнутая схема;
б – замкнутая схема со статической характеристикой;
в – замкнутая схема с астатической характеристикой;
ИМ – измерительный механизм;
РУ – регистрирующее устройство;
Рег. У - регулирующее устройство;
ОУ – отсчетное устройство;
ОП – обратный преобразователь;
У – усилитель некомпенсаций;
Д – двигатель;
Р – редуктор;
МП – механическая передача;
ИЦ – измерительная цепь прибора.
Выходной величиной у замкнутой части структурной схемы прибора со статической характеристикой являются напряжение или ток, которые измеряются и регистрируются приборами прямого действия (ППД).
Выходной величиной прибора с астатической характеристикой является угол поворота вала двигателя αд или редуктора αр.
Вращение выходного вала редуктора преобразуется в линейное перемещение указателя и регистрирующего органа с помощью специальной механической передачи МП.
Измеряемое значение x в приборах сравнения компенсируется значением сигнала xk , который вырабатывается обратным преобразователем ОП.
В приборах со статической характеристикой компенсация входной величины неполная, а в приборах с астатической характеристикой входная величина компенсируется полностью.
Внимание! Каждый электронный конспект лекций является интеллектуальной собственностью своего автора и опубликован на сайте исключительно в ознакомительных целях.
