Конспект лекции: Анализаторы спектра. Представление передаточной функции в виде ряда Фурье
Анализатор спектра (АС) – это чувствительный селективный прибор, предназначенный для определения частотных составляющих сигнала т.е. спектра амплитуд.
Периодическую функцию можно представить рядом Фурье в виде:

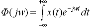
Совокупность Сk называется спектром амплитуд, С0 – постоянная составляющая. Для представления непериодических функций используют формулу с интегралом Фурье:

где Ф(jw) – комплексный спектр непериодической функции, а модуль этой величины Ф(w)- спектр.
Комплексный спектр можно вычислить по прямому преобразованию Фурье:

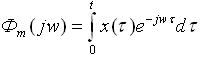
Аппаратурно можно получить текущий спектр сигнала:

При большом времени анализа текущий спектр может быть достаточно хорошим приближением к истинному спектру.
Наиболее распространены анализаторы спектра с использованием резонатора:

Анализ частотных свойств сигнала может быть последовательным и параллельным. В АС последовательного пита собственная частота резонатора медленно изменяется во всем анализируемом диапазоне частот. АС параллельного типа содержит набор резонаторов, каждый из которых настроен на определенную частоту анализируемого диапазона.
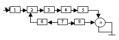
Анализаторы спектра (АС) последовательного типа:

Входной сигнал поступает на входное устройство 1 анализатора спектра, где усиливается усилителем или ослабляется аттенюатором до нужного значения и поступает на смеситель 2. смеситель перемножает входной сигнал и сигнал генератора G, частота которого изменяется по линейному закону с помощью модулятора 7. На выходе смесителя ставиться резонатор 3, выделяющий сигналы суммарной или разностной частоты гетеродина и входного сигнала. С резонатора сигнал поступает на детектор 4, а затем на широкополосные усилитель 5 и индикатор 9. Одновременно, с изменением частоты гетеродина, луч отклоняется по горизонтали, для чего напряжение модулятора 7 подается на усилитель горизонтального отклонения 8.
Анализатор спектра (АС) параллельного типа:

Исследуемый сигнал, после входного устройства 1, поступает на n- резонаторов (21,…,2n). Напряжение с резонаторов, после прохождения детектора 3, фиксируется регистрирующим устройством 4. В автоматическом варианте параллельного анализатора спектра вместо переключателя П устанавливается коммутатор. Синхронно с переключением каналов изменяется развертка регистрирующего прибора.
Внимание! Каждый электронный конспект лекций является интеллектуальной собственностью своего автора и опубликован на сайте исключительно в ознакомительных целях.
