Конспект лекции: Управление запасами с применением метода АВС-анализа и XYZ-анализа запасов
Метод АВС (закон Парето или 80:20) основан на следующем порядке структуризации запасов:
- 1. выбор критерия классификации
- 2. расчет нарастающего итога значения критерия классификации
- 3. выделение классификационных групп
В качестве критериев классификации:
- - цена закупки
- - прибыль от продаж
- - доля прибыли
- - доход от продаж
- - рентабельность продаж
- - средний уровень запасов
- - доля в созданных запасах
- - скорость оборота запасов
Особенности современного подхода к АВС-классификации:
- 1. используются несколько критерием классификации: либо в виде синтетического критерия, либо последовательное разбиение запасов по различным критериям, либо параллельное использование критериев
- 2. расширение границ владения групп
В зависимости от получения групп АВС-классификации применяются разные рекомендации по управлению запасами.
Наибольший эффект в структуризации запасов метод АВС дает в сочетании с применением метода XYZ-анализа, который позволяет произвести классификацию тех же ресурсов, но в зависимости от характера их потребления и точности прогнозируемых изменений в потребности.
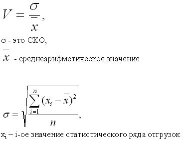
Группировка ресурсов при проведении XYZ-анализа осуществляется в порядке возрастания коэффициента вариации:

Т.о. к категории Х относят ресурсы с коэффициентом вариации < 10%. Это ресурсы, характеризующиеся стабильной величиной потребления, незначительными колебаниями в расходе и точностью прогноза.
Категория У. Значение коэф. V=10-25%. Ресурсы, характеризующиеся известными тенденциями и средней возможностью прогнозирования.
Категория Z. Коэф. V>25%. Потребление не регулярное, эпизодическое. Точность прогнозирования не высокая.
Совмещаем АВС- и XYZ-анализ:

Для группы АХ необходимо рассчитать оптимальный размер закупок и по возможности использовать технологию поставок точно в срок.
Для группы АZ следует более внимание уделять расчету резервного запаса.
Для групп СХ, СУ, СZ применяют укрупненный метод планирования, а фапации контроля делегируют низшим ступеням управления.
Внимание! Каждый электронный конспект лекций является интеллектуальной собственностью своего автора и опубликован на сайте исключительно в ознакомительных целях.
